合作方式
業(yè)務范圍
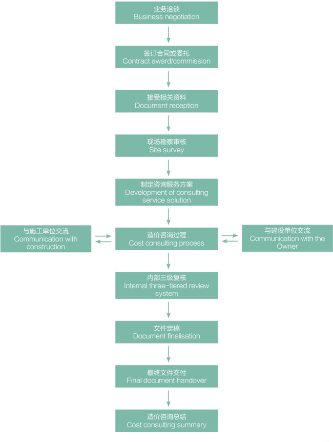
合作方式
合作伙伴
 
  上海滬誼工程造價咨詢有限公司    Copyright © 2013-2014    tyc45668.cn    滬ICP備14033923號
地址:上海市普陀區(qū)中山北路2917號中關村科技大廈輔樓504-506室     郵編:200063                                              電話:021-54669061 傳真:021-64435509
業(yè)務聯(lián)系:chenb@shyec.com.cn     人力資源:songlei@shyec.com.cn
友情鏈接:
中國建設工程造價管理協(xié)會
中國建設工程造價管理協(xié)會化工工程委員會
上海建設工程咨詢網